TLV62569PDRLR
IC REG BUCK ADJ 2A SOT5X3
1 Features
• Upto95%Efficiency
• LowRDS(ON) Switches 100 mΩ / 60 mΩ
• 2.5-V to 5.5-V Input Voltage Range
• Adjustable Output Voltage from 0.6 V to VIN
• Power Save Mode for Light Load Efficiency
• 100%Duty Cycle for Lowest Dropout
• 35-µA Operating Quiescent Current
• 1.5-MHz Typical Switching Frequency
• Power Good Output
• Over Current Protection
• Internal Soft Startup
• Thermal Shutdown Protection
• Available in SOT Package
• Pin-to-Pin Compatible with TLV62568
• Create a Custom Design Using the TLV62569 With the WEBENCH® Power Designer
2 Applications
• General Purpose POL Supply
• Set Top Box
• Network Video Camera
• Wireless Router
• Hard Disk Driver

3 Description
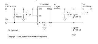
The TLV62569 device is a synchronous step-down buck DC-DC converter optimized for high efficiency and compact solution size. The device integrates switches capable of delivering an output current up to 2 A.
At medium to heavy loads, the device operates in pulse width modulation (PWM) mode with 1.5-MHz switching frequency. At light load, the device automatically enters Power Save Mode (PSM) to maintain high efficiency over the entire load current range. In shutdown, the current consumption is reduced to less than 2 μA.
The TLV62569 provides an adjustable output voltage via an external resistor divider. An internal soft start circuit limits the inrush current during startup. Other features like over current protection, thermal shutdown protection and power good are built-in. The device is available in a SOT23 and SOT563 package.
- LP8557IEVM_TI(德州仪器)中文资料_英文资料_价格_PDF手册
- LAUNCHXL-F28027F TI(德州仪器)中文资料_英文资料_价格_PDF手册
- DLPDLCR160CPEVM DLP160CP TI(德州仪器)中文资料_英文资料_价格_PDF手册
- THS4631DDAEVM TI(德州仪器)中文资料_英文资料_价格_PDF手册
- DAC3482EVM TI(德州仪器)中文资料_英文资料_价格_PDF手册
- THS4302EVM TI(德州仪器)中文资料_英文资料_价格_PDF手册
- ADS7038Q1EVM-PDK_TI(德州仪器)中文资料_英文资料_价格_PDF手册
- LM3450AEV230V30/NOPB_TI(德州仪器)中文资料_英文资料_价格_PDF手册
- TPS72728DSEEVM-406_TI(德州仪器)中文资料_英文资料_价格_PDF手册
- WL1835MODCOM8A_TI(德州仪器)中文资料_英文资料_价格_PDF手册
- TAS5424BQ1DKDEVM_TI(德州仪器)中文资料_英文资料_价格_PDF手册
- ADS7042EVM-PDK_TI(德州仪器)中文资料_英文资料_价格_PDF手册
- TMDS570LS31HDK_TI(德州仪器)中文资料_英文资料_价格_PDF手册
- VCA8500BOARD_TI(德州仪器)中文资料_英文资料_价格_PDF手册
- DEM-SOT223LDO_TI(德州仪器)中文资料_英文资料_价格_PDF手册
