LMH6553SDEVAL/NOPB
LMH6553SDEVAL 高速差动放大器评估板
1 General Description
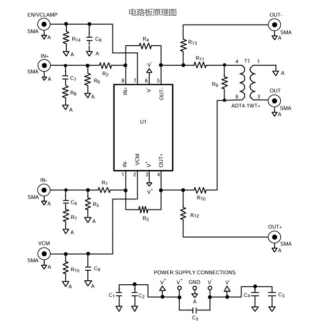
The LMH6553SDEVAL evaluation board is designed to aid in the characterization of Texas Instruments LMH6553 fully differential amplifier with output limiting clamp in an 8-pin LLP package. The LMH6553 is part of the LMH™ high speed amplifier family. Use the evaluation board as a guide for high frequency layout and as a tool to aid in device testing and characterization. The evaluation board schematic is shown in Figure 1. For recommended for component values, see the device-specific data sheets。

2.
The LMH6553SDEVAL evaluation board has been set up to provide maximum flexibility for evaluating TI’s differential LMH6553 operational amplifier. The board supports fully differential operation as well as single ended to differential and single-ended to single-ended operation. For fully differential operation, use resistors R5 and R6 to set the input impedance of the amplifier. Input resistance will be equal to 2*R5 || 2*R1 . Where R5 = R6 and R1 = R2 . In this mode resistors R1 , R2 , R3 and R4 set the gain of the amplifier. Amplifier gain = RF /RG = R4 /R2 where R1 = R2 and R3 = R4 . For single-ended input mode of operation, the input and termination resistance must be properly configured to give the correct gain and RIN . For example, in the case of the LMH6553, if a gain of 2 V/V is desired, R5 = 28.7 Ω, R1 = R2 = 127 Ω, R3 = R4 = 275 Ω, and R6 = 68.1 Ω, which will make RIN = 50 Ω at the most positive node of R5 looking into R2 . Further details of single-ended input mode calculations for the LMH6553 can be found in the data sheet. Components R7 , R8 , C6 , and C7 should be used for AC-couple applications otherwise can be left empty.
For differential output applications, load R12 and R13 with the desired values to match the output load and leave R10 and R11 empty.
If single-ended output is desired leave R12 and R13 empty and load R10 , R11 and an output transformer such as the ADT4-1WT from Mini Circuits. The ADT4-1WT has a 4:1 impedance ratio (2:1 turns/voltage ratio). This is particularly useful for interfacing to 50 Ω test equipment. When referencing the transformer data sheet, the 980600016 evaluation board has the primary windings on the output side of the evaluation board and the amplifier is driving the secondary windings. This provides a step down transformation from the differential amplifier output to the test equipment. The center-tapped secondary winding also allows a differential to single ended conversion (Balun). The impedance seen by the differential amplifier = (R10 + R11 + RL *4), where RL is the impedance from pin 3 of the transformer to the load.
Pin 7 on the LMH6553 device is the Vclamp pin that is used to set the output clamp voltage level. Resistor R14 is not needed with the LMH6553. For more details, see the LMH6553 900 MHz Fully Differential Amplifier With Output Limiting Clamp Data Sheet (SNOSB07).
3 Layout Considerations
The printed circuit board (PCB) layout and supply bypassing play major roles in determining high frequency performance. When designing your own board, use these evaluation boards as a guide and follow these steps to optimize high frequency performance:
1. Symmetry is of the utmost importance.
2. Use precision resistors 0.1% or 0.01%.
3. Use a ground plane.
4. Include large ( ~ 10 μF) capacitors on both supplies (C1 and C3 ).
5. Near the device use 0.01 μF ceramic capacitors from both supplies to ground (C2 , C4 ).
6. A capacitor between V+ and V− (C5 ) is optional, but will help lower distortion.
7. Remove the ground and power planes from under and around the part, especially the input and output pins.
8. Minimize all trace lengths.
9. Use terminated transmission lines for long traces. Sample artwork for the LMH6553SDEVAL evaluation board is included on the next page in Figure 2.
4 Measurement Hints
Balance, CMRR and HD2 are highly dependent on resistor matching. Use 0.1 or 0.01% resistors.
The LMH6553SDEVAL evaluation board is designed for differential or single-ended output measurements, but not both at the same time. When not using the transformer make sure to leave R10 and R11 empty. Likewise, when making single-ended output measurements leave R12 and R13 empty.
Many differential amplifiers are optimized for the higher impedances represented by most ADCs. On a differential amplifier both inputs are inverting, keep parasitic capacitance to a minimum on both inputs. Also, using probes of any kind on a differential circuit is not recommended.
T1 = Mini Circuits ADT4-1WT


- LP8557IEVM_TI(德州仪器)中文资料_英文资料_价格_PDF手册
- LAUNCHXL-F28027F TI(德州仪器)中文资料_英文资料_价格_PDF手册
- DLPDLCR160CPEVM DLP160CP TI(德州仪器)中文资料_英文资料_价格_PDF手册
- THS4631DDAEVM TI(德州仪器)中文资料_英文资料_价格_PDF手册
- DAC3482EVM TI(德州仪器)中文资料_英文资料_价格_PDF手册
- THS4302EVM TI(德州仪器)中文资料_英文资料_价格_PDF手册
- ADS7038Q1EVM-PDK_TI(德州仪器)中文资料_英文资料_价格_PDF手册
- LM3450AEV230V30/NOPB_TI(德州仪器)中文资料_英文资料_价格_PDF手册
- TPS72728DSEEVM-406_TI(德州仪器)中文资料_英文资料_价格_PDF手册
- WL1835MODCOM8A_TI(德州仪器)中文资料_英文资料_价格_PDF手册
- TAS5424BQ1DKDEVM_TI(德州仪器)中文资料_英文资料_价格_PDF手册
- ADS7042EVM-PDK_TI(德州仪器)中文资料_英文资料_价格_PDF手册
- TMDS570LS31HDK_TI(德州仪器)中文资料_英文资料_价格_PDF手册
- VCA8500BOARD_TI(德州仪器)中文资料_英文资料_价格_PDF手册
- DEM-SOT223LDO_TI(德州仪器)中文资料_英文资料_价格_PDF手册
