LM3500TL-16EV_TI(德州仪器)中文资料_英文资料_价格_PDF手册
2026-04-07 18:18:51
阅读量:127
LM3500TL-16EV
1 Introduction
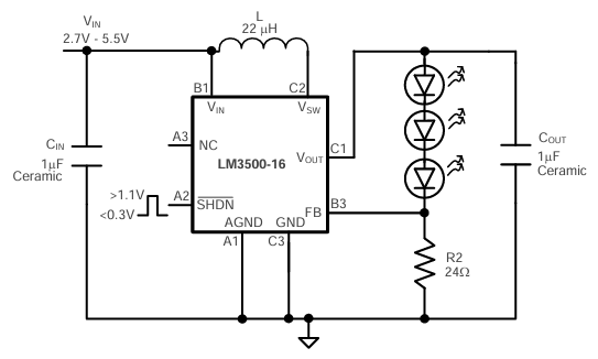
The LM3500 is a synchronous step-up DC/DC converter designed for white LED applications. The evaluation board is set up to drive 3 standard VF white LEDs from a single Li-Ion battery. A fourth LED pad (D4) is included for testing of up to 4 low VF white LEDs.
The LED current is set using the resistor R2 and the equation ILED = 0.5V/R2. The evaluation board comes set up for approximately 20 mA LED current. Please note that for correct operation the SHDN pin must have a voltage greater than 1.1V applied to it.

2 Chematic

3 Bill of Materials

LM3500TL-16EV EVAL BOARD FOR LM3500
推荐型号
资讯排行榜
- LP8557IEVM_TI(德州仪器)中文资料_英文资料_价格_PDF手册
- LAUNCHXL-F28027F TI(德州仪器)中文资料_英文资料_价格_PDF手册
- DLPDLCR160CPEVM DLP160CP TI(德州仪器)中文资料_英文资料_价格_PDF手册
- THS4631DDAEVM TI(德州仪器)中文资料_英文资料_价格_PDF手册
- DAC3482EVM TI(德州仪器)中文资料_英文资料_价格_PDF手册
- THS4302EVM TI(德州仪器)中文资料_英文资料_价格_PDF手册
- ADS7038Q1EVM-PDK_TI(德州仪器)中文资料_英文资料_价格_PDF手册
- LM3450AEV230V30/NOPB_TI(德州仪器)中文资料_英文资料_价格_PDF手册
- TPS72728DSEEVM-406_TI(德州仪器)中文资料_英文资料_价格_PDF手册
- WL1835MODCOM8A_TI(德州仪器)中文资料_英文资料_价格_PDF手册
- TAS5424BQ1DKDEVM_TI(德州仪器)中文资料_英文资料_价格_PDF手册
- ADS7042EVM-PDK_TI(德州仪器)中文资料_英文资料_价格_PDF手册
- TMDS570LS31HDK_TI(德州仪器)中文资料_英文资料_价格_PDF手册
- VCA8500BOARD_TI(德州仪器)中文资料_英文资料_价格_PDF手册
- DEM-SOT223LDO_TI(德州仪器)中文资料_英文资料_价格_PDF手册
