LMP8640HV-TEVAL/NOPB
1 2 Introduction
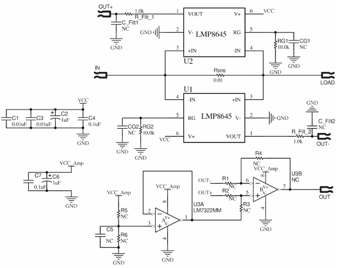
This evaluation board shows a bidirectional high-side current sense made using LMP8640 (LMP8645) and optional differential amplifier in order to have a single output.
2 Connectors
2.1 Power Supply
There are two banana plugs labeled GND and VCC to power the evaluation board. Moreover, a banana plug labeled VCC_Amp is used to power an optional operational amplifier that makes the difference between the outputs of the two LMP8640 (LMP8645).
2.2 Signal Connectors
There are five connectors for signals.

3 Hardware Setup
3.1 Power Supply Setup
• High side current sense LMP8640 (LMP8645)
– Connect a supply voltage in the range between 2.7 V and 12 V to the VCC and GND turrets.
• Optional difference amplifier
– Connect a supply according to the specs of the amplifier to the VCC_Amp and GND turrets.
3.2 Source and Load Setup
First case: Current flows from IN to LOAD plugs.
A voltage supply can be connected between the IN and the GND banana plugs, while a load is connected between the LOAD and the GND banana plugs. The voltage applied at the IN pin should not exceed the maximum common mode voltage allowed by the LMP8640/HV (LMP8645/HV). The maximum allowed common mode voltages are listed in Table 3.
Second case: Current flows from LOAD to IN plugs.
In this case, the voltage supply is connected between the LOAD and the GND banana plugs, while the load is connected between the IN and GND banana plugs. The voltage applied at LOAD pin should not exceed the maximum common mode voltage allowed by the LMP8640/HV (LMP8645/HV). The maximum allowed common mode voltages are listed in Table 3.

According to the shunt resistor (Rsns), to the gain of LMP8640 (LMP8645) and to the supply voltage different ranges of currents can be sensed with this evaluation board.
3.3 Components
On the evaluation board, there are already the circuit and the footprint of a standard dual op amp (U3) to implement a differential op amp (U3.B) with reference (U3.A) in order to provide a single ended output of the bidirectional current.
4 Using the Evaluation Board
4.1 Input and Output Signals
The evaluation board allows you to measure a bidirectional current, so the IN and LOAD banana connectors can act either as the Source or LOAD pin. If the current flows from the IN pin to the LOAD pin, a simple way to test the performance of the LMP8640 (LMP8645) is shown in Figure 1.

The DMM1 is configured as a voltmeter, which measures the output of the LMP8640 (LMP8645), while the DMM2 is configured as an Ammeter, which measures the current that flows in the LOAD. The source is a voltage supply that makes sure to set a voltage in the range of-2 V to +46 V for LMP8640 (LMP8645) or 2 Vto +76 V for LMP8640HV (LMP8645HV).
4.2 Gain Selection of LMP8645
The evaluation board is provided with a shunt resistor Rsns (10 mΩ, @ 1%, 1W), while two gain resistors Rg1 and Rg2 (10 kΩ, @1%) ensure a gain of 2 V/V for each current sense. The Gain is evaluated according to formula in Equation 3: Rg Gain = k 5 : V /V
The gain resistor must be chosen such that the max output voltage does not exceed the LMP8645 max output voltage rating for a given common mode voltage (further details in the Datasheet).
4.3 Single Output
In the applications where a single measurement of a bidirectional current sense is needed is possible to populate the evaluation board with two amplifiers and some resistors (see Section 3.3).
For instance, in the following configuration:
R1 = R2 =R3=R4=10kΩ,
R5 = R6 =10 kΩ
OUT = VREF +(OUT+-OUT-)
VREF = 0.5*Vcc_Amp.
The VREF level represents the zero level; the voltages greater than VREF are related to a current that flows from IN pin to the LOAD pin while the voltages less than VREF are related to a current that flows from the LOAD pin to the IN pin. To ensure good results in the measurements, the resistors R4 and R3 and the resistors R1 and R2 need to be well matched.
Appendix A Schematic
This schematic shows the evaluation board with a LMP8645 mounted on the PCB. The only difference for the version of the PCB stuffed with LMP8640 will be the gain resistors RG1, RG2. The LMP8640 is a current sense with fixed gain, so it doesn't require any external gain resistor.

Appendix B Layout


- LP8557IEVM_TI(德州仪器)中文资料_英文资料_价格_PDF手册
- LAUNCHXL-F28027F TI(德州仪器)中文资料_英文资料_价格_PDF手册
- DLPDLCR160CPEVM DLP160CP TI(德州仪器)中文资料_英文资料_价格_PDF手册
- THS4631DDAEVM TI(德州仪器)中文资料_英文资料_价格_PDF手册
- DAC3482EVM TI(德州仪器)中文资料_英文资料_价格_PDF手册
- THS4302EVM TI(德州仪器)中文资料_英文资料_价格_PDF手册
- ADS7038Q1EVM-PDK_TI(德州仪器)中文资料_英文资料_价格_PDF手册
- LM3450AEV230V30/NOPB_TI(德州仪器)中文资料_英文资料_价格_PDF手册
- TPS72728DSEEVM-406_TI(德州仪器)中文资料_英文资料_价格_PDF手册
- WL1835MODCOM8A_TI(德州仪器)中文资料_英文资料_价格_PDF手册
- TAS5424BQ1DKDEVM_TI(德州仪器)中文资料_英文资料_价格_PDF手册
- ADS7042EVM-PDK_TI(德州仪器)中文资料_英文资料_价格_PDF手册
- TMDS570LS31HDK_TI(德州仪器)中文资料_英文资料_价格_PDF手册
- VCA8500BOARD_TI(德州仪器)中文资料_英文资料_价格_PDF手册
- DEM-SOT223LDO_TI(德州仪器)中文资料_英文资料_价格_PDF手册
